tencent cloud

문서Tencent Effect SDK

Avatar SDK

다운로드
포커스 모드
폰트 크기
마지막 업데이트 시간: 2025-10-22 11:03:03

SDK 통합

SDK 다운로드 및 통합 방법, 라이선스 설정 방법, Demo 프로젝트 실행 방법은 Tencent Effect SDK 통합하기를 참고하십시오.

아바타 소재 준비

압축 해제 후 SDK 패키지의 MotionRes/avatarRes 디렉터리에서 찾을 수 있는 다양한 얼굴 사용자 정의 및 드레스업 자료 세트를 제공합니다. 다른 애니메이션 효과 자료와 마찬가지로 프로젝트의 assets 디렉터리에 copy해야 합니다.




아바타 DIY 및 SDK API

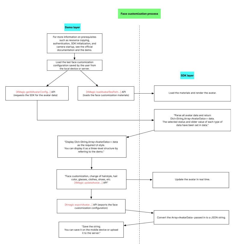
아바타 DIY
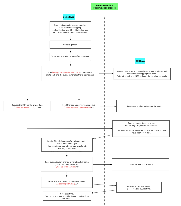
사진 기반 아바타 DIY






아래 섹션에서는 데이터 로딩, 아바타 DIY 및 사진 기반 아바타 DIY를 위한 API를 포함하여 `XMagicApi의 API에 대한 설명을 제공합니다.

1. Avatar 소스 데이터 가져오기(getAvatarConfig)

+ (NSDictionary <NSString *, NSArray *>* _Nullable)getAvatarConfig:(NSString * _Nullable)resPath exportedAvatar:(NSString *_Nullable)exportedAvatar;
입력 매개변수:
resPath: /var/mobile/Containers/Data/Application/C82F1F7A-01A1-4404-8CF6-131B26B4DA1A/Library/Caches/avatarMotionRes.bundle/avatar_v2.0_male과 같이 사용자의 모바일 장치에 있는 Avatar 소재의 절대 경로입니다.
exportedAvatar: 사용자가 마지막으로 아바타를 DIY했을 때부터 저장된 아바타 구성 데이터(JSON 문자열)입니다. 아바타를 처음으로 사용자 지정하거나 구성 데이터가 저장되지 않은 경우 nil을 전달하십시오.
출력 매개변수:
이 API는 NSDictionary 객체를 반환합니다. 여기서 dictionary의 key는 category(자세한 내용은 아래 TEDefine 클래스 참고)이고 value는 category의 데이터입니다. 응용 레이어가 dictionary 데이터를 가져온 후 필요에 따라 UI에 표시합니다.

2. 아바타 소재 로딩(loadAvatar)

- (void)loadAvatar:(NSString * _Nullable)resPath exportedAvatar:(NSString * _Nullable)exportedAvatar;
입력 매개변수:
resPath: /var/mobile/Containers/Data/Application/C82F1F7A-01A1-4404-8CF6-131B26B4DA1A/Library/Caches/avatarMotionRes.bundle/avatar_v2.0_male과 같이 사용자의 모바일 장치에 있는 avatar 소재의 절대 경로입니다.
exportedAvatar: 사용자가 마지막으로 아바타를 사용자 지정했을 때부터 저장된 아바타 구성 데이터(JSON 문자열)입니다. 아바타를 처음으로 사용자 지정하거나 구성 데이터가 저장되지 않은 경우 nil을 전달하십시오.
출력 매개변수:
이 API는 NSDictionary 객체를 반환합니다. 여기서 dictionary의 key는 category(자세한 내용은 아래 TEDefine 클래스 참고)이고 value는 category의 데이터입니다. 응용 레이어가 dictionary 데이터를 가져온 후 필요에 따라 UI에 표시합니다.

3. 얼굴 사용자 지정 및 옷 입히기(updateAvatar)

- (void)updateAvatar:(NSArray<AvatarData *> *_Nonnull)avatarDataList;
이 API가 호출되면 아바타 미리보기가 실시간으로 업데이트됩니다. 각 AvatarData 객체는 구성(예: 헤어스타일 변경)에 해당합니다. 여러 AvatarData 객체를 API 호출에 전달하여 아바타의 여러 측면을 편집할 수 있습니다(예: 헤어스타일 및 머리 색상 변경). API는 전달된 AvatarData 객체의 유효성을 검사합니다. 객체가 유효하면 SDK로 전달됩니다. 그렇지 않으면 callback이 전송됩니다.
예를 들어 헤어스타일을 변경하기 위해 AvatarData 객체가 전달되었지만 로컬 장치에서 헤어 모델 파일(AvatarData의 value로 지정됨)을 찾을 수 없는 경우 AvatarData 객체는 유효하지 않은 것으로 간주됩니다.
또한 홍채 이미지를 변경하기 위해 AvatarData 객체가 전달되었지만 로컬 장치에서 이미지 파일(AvatarData의 value로 지정됨)을 찾을 수 없는 경우 AvatarData 객체는 유효하지 않은 것으로 간주됩니다.

4. 아바타 설정 내보내기(exportAvatar)

+ (NSString *_Nullable)exportAvatar:(NSArray <AvatarData *>*_Nullable)avatarDataList;
사용자가 아바타를 편집하면 selected 값이나 AvatarData의 모양 값이 변경됩니다. 편집 후 새로운 AvatarData 목록이 생성되고 JSON 문자열로 내보낼 수 있습니다. 로컬에 저장하거나 서버에 업로드할 수 있습니다. 문자열은 다음 목적으로 내보내집니다.
다음 번에 XMagic의 loadAvatar를 호출하여 Avatar 소재를 로딩할 때 exportedAvatar를 JSON 문자열로 설정해야 미리 보기에서 마지막으로 아바타 설정을 기억할 수 있습니다.
또한 getAllAvatarData를 호출하여 selected와 Avatar 소스 데이터의 모양 값을 업데이트할 때 이 JSON 문자열을 전달해야 합니다.

5. 사진을 기반으로 아바타 DIY(createAvatarByPhoto)

이 API가 작동하려면 SDK가 인터넷에 연결되어 있어야 합니다.
+ (void)createAvatarByPhoto:(NSString * _Nullable)photoPath avatarResPaths:(NSArray <NSString *>* _Nullable)avatarResPaths isMale:(BOOL)isMale success:(nullable void (^)(NSString *_Nullable matchedResPath, NSString *_Nullable srcData))success failure:(nullable void (^)(NSInteger code, NSString *_Nullable msg))failure;
photoPath: 사진 경로입니다. 얼굴이 사진 중앙에 오도록 합니다. 이상적으로는 사진에 얼굴이 하나만 포함되어야 합니다. 여러 개가 있는 경우 SDK는 임의로 하나를 선택합니다. 인식 결과를 보장하려면 사진의 짧은 면이 500px보다 길어야 합니다.
avatarResPaths: 여러 세트의 Avatar 소재를 전달할 수 있으며 SDK는 사진 분석 결과에 따라 가장 적합한 세트를 선택합니다.
주의사항:
현재 한 세트의 소재만 지원됩니다. 여러 세트가 전달되면 SDK는 첫 번째 세트를 사용합니다.
isMale: 사람이 남성인지 여부입니다. 현재 이 속성은 사용되지 않습니다. 그러나 미래에 있을 수 있습니다. 올바른 값을 전달하는 것이 좋습니다.
success: 성공적인 구성을 위한 콜백입니다. matchedResPath—일치하는 자료의 경로를 나타내고, srcData—일치 결과를 나타냅니다(exportAvatar의 반환 값과 동일).
failure: 구성 실패 시 콜백입니다. code—오류 코드를 나타내고 msg—오류 메시지를 나타냅니다.

6. 다운로드한 구성 파일(addAvatarResource) 저장

+ (void)addAvatarResource:(NSString * _Nullable)rootPath category:(NSString * _Nullable)category filePath:(NSString * _Nullable)filePath completion:(nullable void (^)(NSError * _Nullable error, NSArray <AvatarData *>* _Nullable avatarList))completion;
Avatar 소재를 동적으로 다운로드하는 경우에 사용하는 API입니다. 예를 들어 10개의 헤어스타일을 제공하고 그 중 하나가 장치에 동적으로 다운로드된다고 가정합니다. 다운로드한 ZIP 파일의 경로를 SDK에 전달하려면 이 API를 호출해야 합니다. SDK는 파일을 파싱하여 해당 category의 폴더에 저장합니다. 다음에 getAllAvatarData를 호출하면 SDK가 새로 추가된 데이터를 반환합니다.
매개변수 설명:
rootPath: /var/mobile/Containers/Data/Application/C82F1F7A-01A1-4404-8CF6-131B26B4DA1A/Library/Caches/avatarMotionRes.bundle/avatar_v2.0_male과 같은 Avatar 소재의 루트 디렉터리입니다.
category: 다운로드한 자료의 카테고리입니다.
zipFilePath: 다운로드한 ZIP 파일의 로컬 경로입니다.
completion: 결과 콜백입니다. error—오류 메시지를 나타내고 avatarList—파싱 후 얻은 avatar 데이터 배열을 나타냅니다.

7. 사용자 지정 이벤트 보내기(sendCustomEvent)

이 API는 예를 들어 얼굴이 감지되지 않을 때 유휴 상태를 표시하기 위해 사용자 지정 이벤트를 보내는 데 사용됩니다.
- (void)sendCustomEvent:(NSString * _Nullable)eventKey eventValue:(NSString * _Nullable)eventValue;
eventKey: 사용자 지정 이벤트의 key입니다. 자세한 내용은 TEDefine의 AvatarCustomEventKey를 참고하십시오.
eventValue: 사용자 지정 이벤트의 value로 JSON 문자열입니다. 예를 들어 @{@"enabel" : @(YES)}를 json 문자열로 변환하거나 @"{\\\\"enable\\\\" : true}"를 직접 입력할 수 있습니다.

8. AvatarData 호출

AvatarData 클래스는 위 API의 핵심입니다. AvatarData에는 다음 필드가 포함됩니다.
/// @brief 구성 유형입니다.
@interface AvatarData : NSObject
/// 얼굴 모양 변경 또는 눈 조정 등. TEDefine에 정의된 표준 category가 요구 사항을 충족하지 못하는 경우 category를 사용자 지정할 수 있습니다(기존 category와 동일하지 않은지 확인). 이 필드는 비워 둘 수 없습니다.
@property (nonatomic, copy) NSString * _Nonnull category;
// 아바타 구성 item의 id입니다. 예를 들어 각 유형의 안경에는 고유한 id가 있습니다. 각 조정 항목도 마찬가지입니다. 이 필드는 비워 둘 수 없습니다.
@property (nonatomic, copy) NSString * _Nonnull Id;
// selector 또는 AvatarDataTypeSlider가 될 수 있는 유형입니다
@property (nonatomic, assign) AvatarDataType type;
/// 유형이 selector인 경우 이 필드는 항목이 선택되었는지 여부를 나타냅니다
@property (nonatomic, assign) BOOL isSelected;

/// 편집할 아바타의 부분. 예: 얼굴, 눈, 머리, 셔츠, 신발 등. 이를 구성하는 방법은 설명서를 참고하십시오
@property (nonatomic, copy) NSString * _Nonnull entityName;
/// entityName에서 수행할 작업(action)입니다. 자세한 내용은 설명서를 참고하십시오.
@property (nonatomic, copy) NSString * _Nonnull action;
/// entityName에서 수행할 action의 세부 정보입니다. 자세한 내용은 설명서를 참고하십시오.
@property (nonatomic, copy) NSDictionary * _Nonnull value;
@end
AvatarData 객체는 헤어스타일 변경이나 뺨 조정과 같은 가장 작은 구성 단위입니다.
헤어스타일 변경
뺨 조정






항목이 selector 유형인 경우 AvatarData에서 selected 값을 변경하여 구성합니다. 예를 들어 A, B, C, D의 네 종류의 안경이 있다고 가정합니다. 사용자가 A를 선택하면 A의 selected를 true로 설정하고 B, C, D의 안경을 false로 설정합니다. 사용자가 B를 선택하면 B의 selected를 true로 설정하고 A, C, D의 selected를 false로 설정합니다.
항목이 slider 유형인 경우 AvatarData에서 value를 변경하여 구성합니다. value 필드는 여러 key-value 쌍을 포함하는 JsonObject입니다. key-value 쌍의value를 슬라이더 값으로 설정합니다.

AvatarData에 대해 자세히 알아보기

SDK는 소재 루트 디렉터리의 custom_configs 디렉터리를 파싱하여 AvatarData를 가져와 애플리케이션 레이어으로 보냅니다. 일반적으로 AvatarData를 수동으로 구성할 필요가 없습니다.
AvatarData의 세 가지 핵심 필드는 entityName, actionvalue이며 SDK가 구성 데이터를 파싱할 때 값이 자동으로 입력됩니다. 대부분의 경우 이 세 필드의 세부 정보를 처리할 필요가 없습니다. 그러나 슬라이더 데이터의 경우 value 필드의 key-value 쌍을 파싱하고 UI에 설정된 슬라이더 값을 기반으로 구성해야 합니다.

entityName 필드

entityName은 얼굴, 눈, 머리카락, 상의 또는 신발과 같이 아바타에서 편집할 부분을 지정합니다. Demo를 예로 들면 TencentEffectStudio에서 소재 프로젝트(xxx.studio)를 열면 다음 목록이 표시됩니다.



목록의 각 항목은 아바타 부분을 나타냅니다. 항목 이름은 소재 프로젝트에서 고유해야 합니다.

action 필드

action 필드는 entityName에서 수행할 작업(action)을 나타냅니다. 다섯 가지 action 옵션이 SDK에 정의되어 있으며 아래에 자세히 설명되어 있습니다.
action
설명
value 요구 사항
changeColor
기본 색상과 이미션(emission) 색상을 포함하는 현재 재질의 색상을 변경합니다.
value는 JsonObject여야 하며 필수 항목입니다. 자세한 내용은 아래를 참고하십시오.
changeTexture
색상 텍스처 맵, 금속/거칠기 텍스처 맵, AO(ambient occlusion) 맵, 일반 맵 및 이미션 맵을 포함하여 현재 재질의 맵을 수정합니다.
value는 JsonObject여야 하며 필수 항목입니다. 자세한 내용은 아래를 참고하십시오.
shapeValue
blendShape 값을 수정합니다. 이 작업은 종종 얼굴 특징을 미세 조정하는 데 사용됩니다.
value는 JsonObject여야 하며(key는 도형 이름이고 value는 float임) 필수 항목입니다. 자세한 내용은 아래를 참고하십시오.
replace
예를 들어 안경, 헤어스타일 또는 옷과 같은 서브 모델을 대체합니다.
value는 3D 변환 정보, 모델 경로 및 새 서브 모델의 재질 경로를 설명하는 JsonObject여야 합니다. 서브 모델을 숨기려면 null로 설정합니다. 자세한 내용은 아래를 참고하십시오.
basicTransform
위치, 회전 및 크기 조정 설정을 조정합니다. 이 작업은 확대/축소 또는 각도를 변경하여 전체 보기와 절반 길이 보기 사이를 전환하는 데 자주 사용됩니다.
value는 JsonObject여야 하며 필수 항목입니다. 자세한 내용은 아래를 참고하십시오.

value 필드

action은 changeColor와 동일
action은 changeTexture와 동일
action은 shapeValue와 동일
action은 replace와 동일
action은 basicTransform과 동일
설정 예시:
{
"key": "baseColorFactor",
"value": [43, 26, 23, 255],
"subMeshIndex":0,
"materialIndex":0
}
key: 이 필드는 필수입니다. 현재 재질의 기본 색상, 이미션 색상 또는 사용자 지정 색상 속성을 변경할지 여부를 지정합니다.
key의 유효한 값은 현재 재질에서 사용하는 shader에 따라 다릅니다. 상기 스크린샷에서는 내장 lit_fade shader가 사용됩니다. 기본 색상의 이름은 baseColorFactor이고 이미션 색상의 이름은 emissiveFactor이므로 이 경우 baseColorFactor 및 emissiveFactor는 key의 유효한 값입니다. 재질 파일을 열어 key 값을 볼 수도 있습니다. 예를 들어 위의 예시에서 사용된 재질 파일은 hair.fmaterial입니다. TEStudio 프로젝트에서 찾아 엽니다. 다음과 같이 표시됩니다.



value: RGBA 형식의 색상입니다. 이 필드는 필수입니다.

subMeshIndex 및 materialIndex
: 이 두 필드는 선택 사항입니다. 지정하지 않으면 0이 사용됩니다. TEStudio에서 Mesh(눈, 헤어스타일 또는 얼굴과 같은 서브 모델)는 일반적으로 서브 Mesh로 구성되지 않으며 하나의 재질만 있습니다.



일부 Mesh에는 서브 Mesh와 여러 재질이 있을 수도 있습니다.



이 경우 소재 색상 변경(changeColor) 시, submeshIndex 및 materialIndex를 사용하여 재질을 지정해야 합니다. 이 두 매개변수의 값을 결정하려면 소재 프로젝트 디렉터리에서 template.json을 열고 현재 mesh를 찾은 다음 subMeshConfigs를 찾습니다. 예를 들어 ‘hair’를 검색하면 다음과 같은 subMesh 설정이 표시됩니다.



그런 다음 subMeshIndex 및 materialIndex를 지정하여 특정 재질의 색상을 변경할 수 있습니다.
[](id:changeTexture)
**설정 예시**:
{
"switchKey": "baseColorEnableTexture",
"switchValue": true,
"key": "baseColorMap",
"value": "0622-1/Images/face_tex_base_3.png",
"subMeshIndex":0,
"materialIndex":0,
"textureOptions": {
"wrapS": "REPEAT",
"wrapT": "REPEAT",
"magFilter": "LINEAR",
"minFilter": "LINEAR_MIPMAP_LINEAR",
"sRGB": false,
"mipmap": true,
"samplerType": "SAMPLER_2D"
}
}
switchKey 및 switchValue: 이 두 필드는 필수입니다. 텍스처 맵을 표시할지 여부를 결정합니다. switchValue가 false이면 텍스처 맵이 구성되지 않으며 다른 필드를 설정할 필요가 없습니다. switchKey와 key의 값은 서로 일치해야 합니다.
key 및 value: 이 두 필드는 switchValue가 true인 경우 필수입니다. value는 소재의 루트 디렉터리에 대한 맵 파일의 상대 경로(위의 예에서 표시됨) 또는 모바일 장치의 절대 경로입니다.
설명:
의 key와 마찬가지로 switchKey 및 key의 유효한 값은 material에서 사용하는 shader에 따라 다릅니다. 예를 들어 위의 예시에서 baseColorEnableTexture 및 baseColorMap은 Tencent Effect Studio의 내장 ‘색상 텍스처’ shader에 해당합니다. 다른 유효한 값에는 AO 텍스처와 일반 텍스처가 포함됩니다. 또한 립스틱 및 얼굴 맵과 같은 사용자 지정 shader도 제공합니다.
재질 파일을 열어 각 맵의 switchKey 및 key 값을 볼 수 있습니다. 예를 들어 Demo를 살펴보십시오. face_main의 재질 파일인 face.fmaterial을 열면 다음과 같이 보입니다.


switchKey 및 key를 수정하려는 맵의 스위치 및 키 값으로 설정합니다.
subMeshIndex 및 materialIndex: 이 두 필드는 선택 사항입니다. 지정하지 않으면 0이 사용됩니다. 자세한 내용은 action == changeColor를 참고하십시오.
textureOptions: 이 필드는 선택 사항입니다. 지도 언래핑 및 렌더링 스타일을 지정합니다. 특별한 요구 사항이 없는 한 이 필드를 비워 두는 것이 좋습니다.
구성 예시
{
"chin_length": 0.0,
"cheek_width": 0.0,
"chin_width": 0.0
}
상기 예시에는 모양 이름과 모양 변경 값이 포함되어 있습니다. 도형 이름에 대한 자세한 내용은 Tencent Cloud 아바타 디자인 매뉴얼을 참고하십시오. 모양 변경 값의 값 범위는 -1.0에서 1.0입니다.
action == replace인 경우 value는 3D 변환 정보, 모델 경로 및 서브 모델의 재질 경로를 지정합니다. 이러한 모델 정보는 소재 루트 디렉터리의 template.json에서 찾을 수 있습니다.
설정 예시:
{
"position": {
"x": -0.424766392,
"y": -29.969169617,
"z": -25.769769669
},
"rotation": {
"x": 0,
"y": 0,
"z": 0
},
"scale": {
"x": 1,
"y": 1,
"z": 1
},
"meshResourceKey": "meshFolder/glass_A.fmesh",
"subMeshConfigs": [{
"materialResourceKeys": ["/sdcard/xmagic_res/glass_red.fmaterial"]
}{
"materialResourceKeys": ["/sdcard/xmagic_res/test1.fmaterial""/sdcard/xmagic_res/test2.fmaterial"]
}]
}
position, rotation, scale: 이 세 필드는 선택 사항입니다. 모델의 위치, 회전 및 배율 속성을 지정합니다. 지정하지 않으면 기본값이 사용됩니다. position의 기본값은 0,0,0, rotation의 기본값은 0,0,0, scale의 기본값은 1,1,1입니다.
주의:
rotation값은 도 단위입니다. 예를 들어 45는 45도를 나타냅니다. template.json의 eEuler 필드에 해당합니다.
meshResourceKey: 이 필드는 필수입니다. 모델 mesh 파일의 경로를 지정합니다. 경로는 소재의 루트 디렉터리에 대한 mesh 파일의 상대 경로(예시 참고) 또는 모바일 장치에 있는 파일의 절대 경로일 수 있습니다.
subMeshConfigs: 이 필드는 필수입니다. subMeshIndex 및 materialIndex와 같이 mesh는 여러 subMesh를 포함할 수 있으며 subMesh는 여러 재질을 포함할 수 있습니다. subMeshConfigs는 사용할 mesh의 재질을 지정합니다. materialResourceKeys는 소재의 루트 디렉터리에 대한 material 파일의 상대 경로(예시 참고) 또는 모바일 장치에 있는 파일의 절대 경로일 수 있습니다.
설정 예시:
{
"position": {
"x": -0.424766392,
"y": -29.969169617,
"z": -25.769769669
},
"rotation": {
"x": 0,
"y": 0,
"z": 0
},
"scale": {
"x": 1,
"y": 1,
"z": 1
}
}
이 작업은 모델의 위치, 회전 및 배율을 조정합니다. 확대/축소하거나 카메라 각도를 변경하여 전체 보기와 절반 길이 보기 사이를 전환하는 데 자주 사용됩니다. position, rotation 및 scale에 대한 자세한 내용은 action은 replace와 동일을 참고하십시오.

Avatar 사용자 지정 데이터 구성

Avatar 구성은 resources 폴더(소재/custom_configs/resources)에 저장됩니다.



대부분의 경우 구성 파일은 자동으로 생성되며 수동으로 구성할 필요가 없습니다. 구성을 자동으로 생성하려면 TencentEffectStudio를 사용하여 재료를 디자인하고 당사에서 제공하는 resource_generator_gui app을 실행하십시오(현재 MacOS에서만 사용 가능). 자세한 내용은 Tencent Cloud 아바타 디자인 매뉴얼을 참고하십시오.

도움말 및 지원

문제 해결에 도움이 되었나요?

피드백